U.S. flag

An official website of the United States government

Official websites use .gov
A .gov website belongs to an official government organization in the United States.

Secure .gov websites use HTTPS
A lock ( ) or https:// means you’ve safely connected to the .gov website. Share sensitive information only on official, secure websites.

Photo of houses along Bigelow Street

Property Database

5 Riverside Pl

Property Information

Property Class TWO-FAM-RES
State Class Code 104
Zoning (Unofficial) C-1
Map/Lot 130-6
Land Area (sq. ft) 3,153

Property Value

Year of Assessment2026
Tax DistrictR12
Residential ExemptionNo
Building Value$1,260,700
Land Value$858,400
Assessed Value$2,119,100
Sale Price$1,765,000
Book/Page71579/244
Sale DateSeptember 5, 2018
Previous Assessed Value$2,074,600

Owner Information

Owner(s)CHANG, SEUNG & JUNG SONG
75 SPRING VALLEY RD
BELMONT, MA 02478

Building Information

Residential Building Number 1, Section 1

Exterior
StyleOLD STYLE TWO FAM
Occupancy TWO-FAM-RES
Number of Stories2
Exterior Wall Type Aluminum-Vinyl
Roof Type Flat
Roof Material Aspahlt Shingl
Interior
Living Area (sq. ft.)2,572
Number of Units 2
Total Rooms 14
Bedrooms 8
Kitchens 2
Full Baths 2
Half Baths 1
Fireplaces 0
Systems
Heat TypeForced Air
Heat Fuel Gas
Central A/C Yes
Condition & Grade
Year Built1886
Interior Condition Excellent
Overall ConditionExcellent
Overall GradeFair
Parking
Open Parking0
Covered Parking0
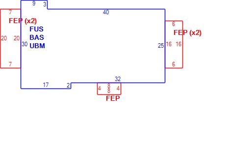
Subareas
Code Description Gross Area Living Area
BAS First Floor 1,286 1,286
FEP Porch, Enclosed 504 0
FUS Upper Story, Finished 1,286 1,286
UBM Basement 1,286 0
Total: 4,362 2,572

Photos

(Click on a photo to view it at full size)

Sketches

(Click on a sketch to view it at full size)

Related Information

This page contains much of the information used by the City of Cambridge to assess properties. The purpose of this information is to be used only for ad valorem taxation purposes and any other use is therefore not valid.

Page was last modified on 3/8/2021 6:22 PM
Contact Us

How can we help?

Please provide as much detail below as possible so City staff can respond to your inquiry:

As a governmental entity, the Massachusetts Public Records Law applies to records made or received by the City. Any information received through use of this site is subject to the same provisions as information provided on paper.

Read our complete privacy statement


Service Requests

Enter a service request via SeeClickFix for things like missed trash pickups, potholes, etc.