U.S. flag

An official website of the United States government

Official websites use .gov
A .gov website belongs to an official government organization in the United States.

Secure .gov websites use HTTPS
A lock ( ) or https:// means you’ve safely connected to the .gov website. Share sensitive information only on official, secure websites.

Photo of houses along Bigelow Street

Property Database

53 Francis Ave

Property Information

Property Class SNGL-FAM-RES
State Class Code 101
Zoning (Unofficial) A-2
Map/Lot 147-12
Land Area (sq. ft) 11,378

Property Value

Year of Assessment2026
Tax DistrictR5
Residential ExemptionYes
Building Value$5,116,600
Land Value$2,363,300
Assessed Value$7,479,900
Sale Price$0
Book/Page73526/183
Sale DateOctober 25, 2019
Previous Assessed Value$7,241,500

Owner Information

Owner(s)CUMING, JOHN W. & PAMELA A. CUMING
53 FRANCIS AVE
CAMBRIDGE, MA 02138

Building Information

Residential Building Number 1, Section 1

Exterior
StyleCOLONIAL
Occupancy SNGL-FAM-RES
Number of Stories2.75
Exterior Wall Type Stucco
Roof Type Gable
Roof Material Aspahlt Shingl
Interior
Living Area (sq. ft.)5,259
Number of Units 1
Total Rooms 11
Bedrooms 5
Kitchens 1
Full Baths 5
Half Baths 1
Fireplaces 3
Systems
Heat TypeForced Air
Heat Fuel Gas
Central A/C Yes
Condition & Grade
Year Built1913
Interior Condition Excellent
Overall ConditionExcellent
Overall GradeVery Good
Parking
Open Parking0
Covered Parking2
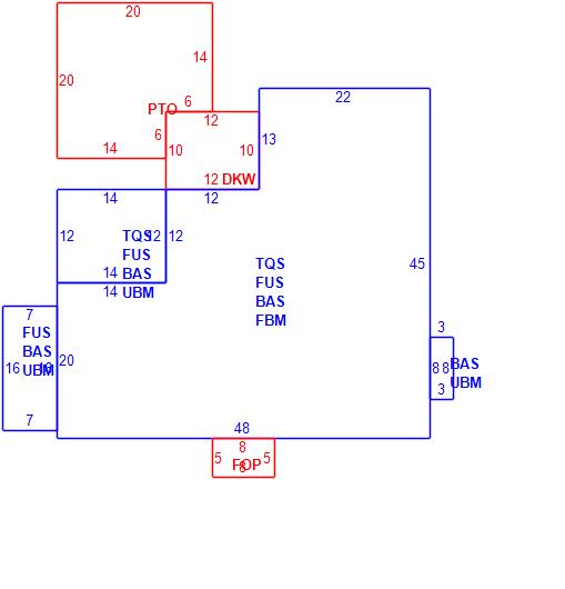
Subareas
Code Description Gross Area Living Area
BAS First Floor 1,958 1,958
DKW Deck Wood 120 0
FBM Basement, Finished 1,654 0
FOP Porch, Open 40 0
FUS Upper Story, Finished 1,934 1,934
PTO Patio 364 0
TQS Three Quarter Story 1,822 1,367
UBM Basement 304 0
Total: 8,196 5,259
Extra Features / Outbuildings
DescriptionPATIO-CONCRT
Number of Units364.00
Unit TypeSF
DescriptionGAR-1.0S
Number of Units572.00
Unit TypeSF

Photos

(Click on a photo to view it at full size)

Sketches

(Click on a sketch to view it at full size)

Related Information

This page contains much of the information used by the City of Cambridge to assess properties. The purpose of this information is to be used only for ad valorem taxation purposes and any other use is therefore not valid.

Page was last modified on 3/8/2021 6:22 PM
Contact Us

How can we help?

Please provide as much detail below as possible so City staff can respond to your inquiry:

As a governmental entity, the Massachusetts Public Records Law applies to records made or received by the City. Any information received through use of this site is subject to the same provisions as information provided on paper.

Read our complete privacy statement


Service Requests

Enter a service request via SeeClickFix for things like missed trash pickups, potholes, etc.