U.S. flag

An official website of the United States government

Official websites use .gov
A .gov website belongs to an official government organization in the United States.

Secure .gov websites use HTTPS
A lock ( ) or https:// means you’ve safely connected to the .gov website. Share sensitive information only on official, secure websites.

Photo of houses along Bigelow Street

Property Database

15 Richdale Ave

Property Information

Property Class >8-UNIT-APT
State Class Code 112
Zoning (Unofficial) C-1
Map/Lot 178-122
Land Area (sq. ft) 42,089

Property Value

Year of Assessment2026
Tax DistrictC8
Residential ExemptionNo
Building Value$19,910,500
Land Value$8,771,500
Assessed Value$28,682,000
Sale Price$1
Book/Page24087/236
Sale DateDecember 24, 1993
Previous Assessed Value$27,142,800

Owner Information

Owner(s)WOLFSON, ARTHUR AND CRAFTON L. WOLFSON
TRS OF THE ARTCRAFT RICHDALE
C/O CAMCO MGMT
127 MT AUBURN ST, STE 100A
CAMBRIDGE, MA 02138

Building Information

Commercial Building Number 1, Section 1

Exterior
StyleAPTS-LUXURY
Occupancy >8-UNIT-APT
Number of Stories3
Exterior Wall Type BRICK
Roof Material RUBBER-MEMBRAN
Wall Height 13
Partititions EXCELLENT
Interior
Living Area (sq. ft.)61,893
Number of Units 46
Systems
Heat TypeFORCED-AIR
Heat Fuel Gas
Plumbing EXCELLENT
Condition & Grade
Year Built1910
Overall ConditionGood
Overall GradeAverage
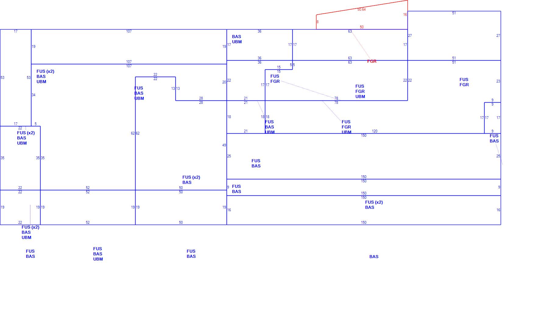
Subareas
Code Description Gross Area Living Area
BAS First Floor 22,448 22,448
FGR Garage 7,980 0
FUS Upper Story, Finished 39,445 39,445
UBM Basement 13,025 0
Total: 82,898 61,893
Extra Features / Outbuildings
DescriptionELEV-FREIGHT
Number of Units1.00
Unit TypeU

Photos

(Click on a photo to view it at full size)

Sketches

(Click on a sketch to view it at full size)

Related Information

This page contains much of the information used by the City of Cambridge to assess properties. The purpose of this information is to be used only for ad valorem taxation purposes and any other use is therefore not valid.

Page was last modified on 3/8/2021 6:22 PM
Contact Us

How can we help?

Please provide as much detail below as possible so City staff can respond to your inquiry:

As a governmental entity, the Massachusetts Public Records Law applies to records made or received by the City. Any information received through use of this site is subject to the same provisions as information provided on paper.

Read our complete privacy statement


Service Requests

Enter a service request via SeeClickFix for things like missed trash pickups, potholes, etc.