U.S. flag

An official website of the United States government

Official websites use .gov
A .gov website belongs to an official government organization in the United States.

Secure .gov websites use HTTPS
A lock ( ) or https:// means you’ve safely connected to the .gov website. Share sensitive information only on official, secure websites.

Photo of houses along Bigelow Street

Property Database

112 Avon Hill St

Property Information

Property Class SNGL-FAM-RES
State Class Code 101
Zoning (Unofficial) A-2
Map/Lot 210-22
Land Area (sq. ft) 5,516

Property Value

Year of Assessment2026
Tax DistrictR6
Residential ExemptionYes
Building Value$1,846,200
Land Value$1,383,700
Assessed Value$3,229,900
Sale Price$1,542,500
Book/Page44814/254
Sale DateMarch 16, 2005
Previous Assessed Value$3,139,700

Owner Information

Owner(s)LASKIN, LISA & WILLIAM A. LASKIN
112 AVON HILL ST
CAMBRIDGE, MA 02138

Building Information

Residential Building Number 1, Section 1

Exterior
StyleCOLONIAL
Occupancy SNGL-FAM-RES
Number of Stories2.75
Exterior Wall Type Wood Shingle
Roof Type Gambrel
Roof Material Wood Shingle
Interior
Living Area (sq. ft.)2,409
Number of Units 1
Total Rooms 12
Bedrooms 4
Kitchens 1
Full Baths 2
Half Baths 1
Fireplaces 1
Systems
Heat TypeHot Water
Heat Fuel Gas
Central A/C No
Condition & Grade
Year Built1894
Interior Condition Excellent
Overall ConditionExcellent
Overall GradeGood Very Good
Parking
Open Parking2
Covered Parking1
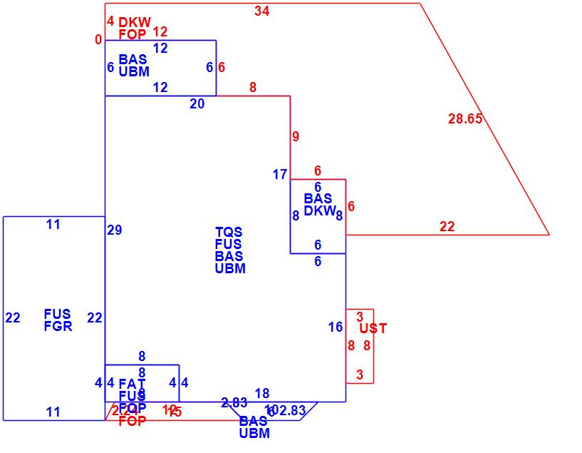
Subareas
Code Description Gross Area Living Area
BAS First Floor 860 860
DKW Deck Wood 665 0
FAT Finished Attic 32 8
FGR Garage 242 0
FOP Porch, Open 676 0
FUS Upper Story, Finished 998 998
TQS Three Quarter Story 724 543
UBM Basement 812 0
UST Utility, Storage, Unfinished 24 0
Total: 5,033 2,409
Extra Features / Outbuildings
DescriptionPATIO-CONCRT
Number of Units100.00
Unit TypeSF

Photos

(Click on a photo to view it at full size)

Sketches

(Click on a sketch to view it at full size)

Related Information

This page contains much of the information used by the City of Cambridge to assess properties. The purpose of this information is to be used only for ad valorem taxation purposes and any other use is therefore not valid.

Page was last modified on 3/8/2021 6:22 PM
Contact Us

How can we help?

Please provide as much detail below as possible so City staff can respond to your inquiry:

As a governmental entity, the Massachusetts Public Records Law applies to records made or received by the City. Any information received through use of this site is subject to the same provisions as information provided on paper.

Read our complete privacy statement


Service Requests

Enter a service request via SeeClickFix for things like missed trash pickups, potholes, etc.