U.S. flag

An official website of the United States government

Official websites use .gov
A .gov website belongs to an official government organization in the United States.

Secure .gov websites use HTTPS
A lock ( ) or https:// means you’ve safely connected to the .gov website. Share sensitive information only on official, secure websites.

Photo of houses along Bigelow Street

Property Database

18 Highland St

Property Information

Property Class SNGL-FAM-RES
State Class Code 101
Zoning (Unofficial) A-1
Map/Lot 223-39
Land Area (sq. ft) 12,325

Property Value

Year of Assessment2026
Tax DistrictR10
Residential ExemptionYes
Building Value$4,611,700
Land Value$2,981,000
Assessed Value$7,592,700
Sale Price$925,000
Book/Page20951/11
Sale DateJanuary 7, 1991
Previous Assessed Value$7,400,900

Owner Information

Owner(s)MCEVOY, EARL & VICTORIA McEVOY
18 HIGHLAND ST.
CAMBRIDGE, MA 02138-2210

Building Information

Residential Building Number 1, Section 1

Exterior
StyleCOLONIAL
Occupancy SNGL-FAM-RES
Number of Stories2
Exterior Wall Type Frame-Clapbrd
Roof Type Hip
Roof Material Aspahlt Shingl
Interior
Living Area (sq. ft.)5,348
Number of Units 1
Total Rooms 9
Bedrooms 5
Kitchens 1
Full Baths 3
Half Baths 1
Fireplaces 6
Systems
Heat TypeForced Air
Heat Fuel Gas
Central A/C Yes
Condition & Grade
Year Built1897
Interior Condition Very Good
Overall ConditionVery Good
Overall GradeExcellent
Parking
Open Parking2
Covered Parking1
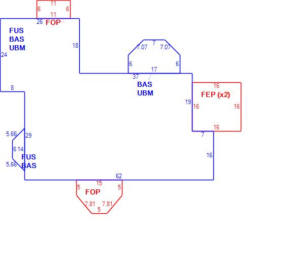
Subareas
Code Description Gross Area Living Area
BAS First Floor 2,755 2,755
FEP Porch, Enclosed 512 0
FOP Porch, Open 201 0
FUS Upper Story, Finished 2,593 2,593
UBM Basement 2,715 0
Total: 8,776 5,348
Extra Features / Outbuildings
DescriptionGAR-1.0S
Number of Units120.00
Unit TypeSF
DescriptionFENCE-WOOD-3
Number of Units90.00
Unit Type

Photos

(Click on a photo to view it at full size)

Sketches

(Click on a sketch to view it at full size)

Related Information

This page contains much of the information used by the City of Cambridge to assess properties. The purpose of this information is to be used only for ad valorem taxation purposes and any other use is therefore not valid.

Page was last modified on 3/8/2021 6:22 PM
Contact Us

How can we help?

Please provide as much detail below as possible so City staff can respond to your inquiry:

As a governmental entity, the Massachusetts Public Records Law applies to records made or received by the City. Any information received through use of this site is subject to the same provisions as information provided on paper.

Read our complete privacy statement


Service Requests

Enter a service request via SeeClickFix for things like missed trash pickups, potholes, etc.