U.S. flag

An official website of the United States government

Official websites use .gov
A .gov website belongs to an official government organization in the United States.

Secure .gov websites use HTTPS
A lock ( ) or https:// means you’ve safely connected to the .gov website. Share sensitive information only on official, secure websites.

Photo of houses along Bigelow Street

Property Database

54 Highland St

Property Information

Property Class SNGL-FAM-RES
State Class Code 101
Zoning (Unofficial) A-1
Map/Lot 238-71
Land Area (sq. ft) 26,872

Property Value

Year of Assessment2026
Tax DistrictR10
Residential ExemptionYes
Building Value$7,970,800
Land Value$5,558,200
Assessed Value$13,529,000
Sale Price$1,950,000
Book/Page23311/85
Sale DateJune 18, 1993
Previous Assessed Value$13,251,700

Owner Information

Owner(s)HORNOR, JILL ALISON TR.
JENY REALTY TRUST
54 HIGHLAND ST.
CAMBRIDGE, MA 02138

Building Information

Residential Building Number 1, Section 1

Exterior
StyleCOLONIAL
Occupancy SNGL-FAM-RES
Number of Stories2.5
Exterior Wall Type Brick
Roof Type Hip
Roof Material Slate Clay
Interior
Living Area (sq. ft.)6,750
Number of Units 1
Total Rooms 12
Bedrooms 6
Kitchens 1
Full Baths 5
Half Baths 1
Fireplaces 8
Systems
Heat TypeForced Air
Heat Fuel Gas
Central A/C Yes
Condition & Grade
Year Built1886
Interior Condition Excellent
Overall ConditionExcellent
Overall GradeEstate Quality
Parking
Open Parking6
Covered Parking0
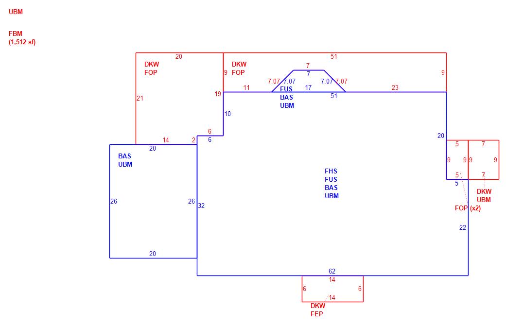
Subareas
Code Description Gross Area Living Area
BAS First Floor 3,024 3,024
DKW Deck Wood 954 0
FBM Basement, Finished 1,512 0
FEP Porch, Enclosed 84 0
FHS Half Story, Finished 2,444 1,222
FOP Porch, Open 897 0
FUS Upper Story, Finished 2,504 2,504
UBM Basement 1,575 0
Total: 12,994 6,750

Photos

(Click on a photo to view it at full size)

Sketches

(Click on a sketch to view it at full size)

Related Information

This page contains much of the information used by the City of Cambridge to assess properties. The purpose of this information is to be used only for ad valorem taxation purposes and any other use is therefore not valid.

Page was last modified on 3/8/2021 6:22 PM
Contact Us

How can we help?

Please provide as much detail below as possible so City staff can respond to your inquiry:

As a governmental entity, the Massachusetts Public Records Law applies to records made or received by the City. Any information received through use of this site is subject to the same provisions as information provided on paper.

Read our complete privacy statement


Service Requests

Enter a service request via SeeClickFix for things like missed trash pickups, potholes, etc.