U.S. flag

An official website of the United States government

Official websites use .gov
A .gov website belongs to an official government organization in the United States.

Secure .gov websites use HTTPS
A lock ( ) or https:// means you’ve safely connected to the .gov website. Share sensitive information only on official, secure websites.

Photo of houses along Bigelow Street

Property Database

8 Traill St

Property Information

Property Class SINGLE FAM W/AUXILIARY APT
State Class Code 1014
Zoning (Unofficial) A-1
Map/Lot 240-50
Land Area (sq. ft) 17,503

Property Value

Year of Assessment2026
Tax DistrictR10
Residential ExemptionYes
Building Value$6,891,700
Land Value$3,497,100
Assessed Value$10,388,800
Sale Price$0
Book/Page44441/261
Sale DateJanuary 7, 2005
Previous Assessed Value$10,158,000

Owner Information

Owner(s)BEATY, RICHARD R.
8 TRAILL STREET
CAMBRIDGE, MA 02138

Building Information

Residential Building Number 1, Section 1

Exterior
StyleVICTORIAN
Occupancy SINGLE FAM W/AUXILIARY APT
Number of Stories2.75
Exterior Wall Type Wood Shingle
Roof Type Gable
Roof Material Aspahlt Shingl
Interior
Living Area (sq. ft.)6,523
Number of Units 2
Total Rooms 16
Bedrooms 4
Kitchens 3
Full Baths 4
Half Baths 1
Fireplaces 8
Systems
Heat TypeOther
Heat Fuel Gas
Central A/C No
Condition & Grade
Year Built1893
Interior Condition Excellent
Overall ConditionExcellent
Overall GradeEstate Quality
Parking
Open Parking3
Covered Parking2
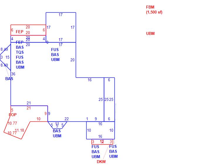
Subareas
Code Description Gross Area Living Area
BAS First Floor 2,641 2,641
DKW Deck Wood 36 0
FBM Basement, Finished 1,500 0
FEP Porch, Enclosed 200 0
FOP Porch, Open 290 0
FUS Upper Story, Finished 2,475 2,475
TQS Three Quarter Story 1,876 1,407
UBM Basement 1,007 0
Total: 10,025 6,523
Extra Features / Outbuildings
DescriptionGAR-1.0S
Number of Units660.00
Unit TypeSF
DescriptionPATIO-CONCRT
Number of Units468.00
Unit TypeSF

Photos

(Click on a photo to view it at full size)

Sketches

(Click on a sketch to view it at full size)

Related Information

This page contains much of the information used by the City of Cambridge to assess properties. The purpose of this information is to be used only for ad valorem taxation purposes and any other use is therefore not valid.

Page was last modified on 3/8/2021 6:22 PM
Contact Us

How can we help?

Please provide as much detail below as possible so City staff can respond to your inquiry:

As a governmental entity, the Massachusetts Public Records Law applies to records made or received by the City. Any information received through use of this site is subject to the same provisions as information provided on paper.

Read our complete privacy statement


Service Requests

Enter a service request via SeeClickFix for things like missed trash pickups, potholes, etc.