U.S. flag

An official website of the United States government

Official websites use .gov
A .gov website belongs to an official government organization in the United States.

Secure .gov websites use HTTPS
A lock ( ) or https:// means you’ve safely connected to the .gov website. Share sensitive information only on official, secure websites.

Photo of houses along Bigelow Street

Property Database

5-5 Cadbury Rd

Property Information

Property Class Private Elementary Education
State Class Code 9403
Zoning (Unofficial) C-2
Map/Lot 203B-69
Land Area (sq. ft) 174,582

Property Value

Year of Assessment2026
Tax DistrictC10
Residential ExemptionNo
Building Value$20,431,000
Land Value$9,162,100
Assessed Value$29,593,100
Sale Price$1
Book/Page11952/45
Sale DateFebruary 4, 1971
Previous Assessed Value$31,578,200

Owner Information

Owner(s)CAMBRIDGE FRIENDS SCHOOL INC
5 CADBURY RD
CAMBRIDGE, MA 02140

Building Information

Commercial Building Number 1, Section 1

Exterior
StyleELEM SCHOOL
Occupancy Private Elementary Education
Number of Stories2
Exterior Wall Type BRICK
Roof Material TAR-GRAVEL
Wall Height 10
Partititions AVERAGE
Interior
Living Area (sq. ft.)58,079
Number of Units 1
Systems
Heat TypePACKAGE-A/C
Heat Fuel Gas
Plumbing AVERAGE
Condition & Grade
Year Built1965
Overall ConditionGood
Overall GradeGood
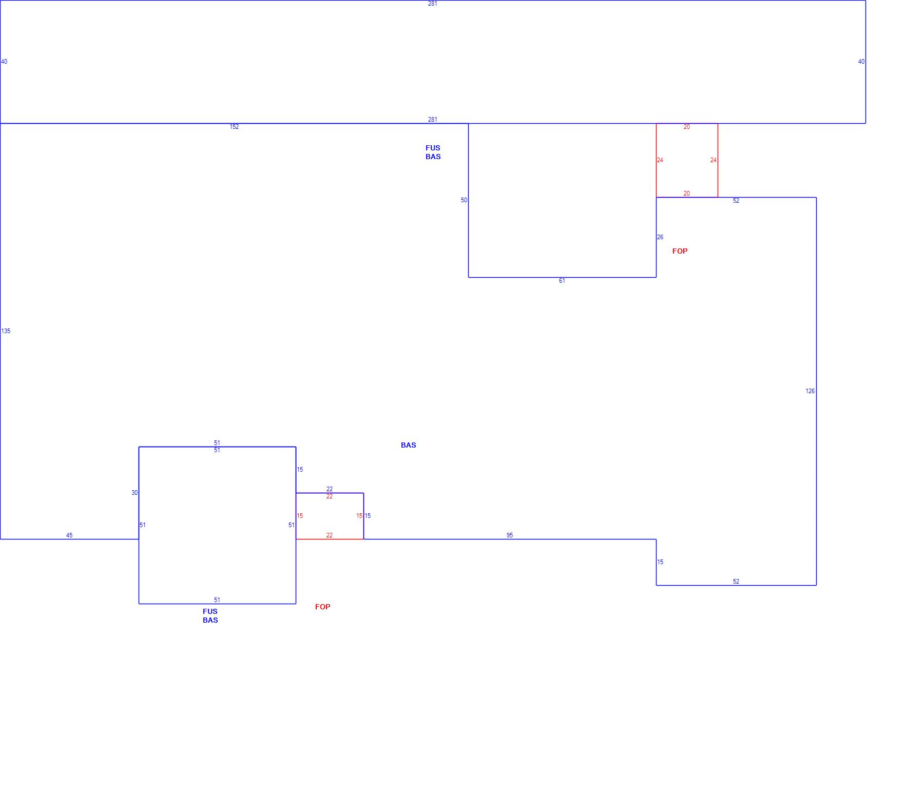
Subareas
Code Description Gross Area Living Area
BAS First Floor 44,238 44,238
FOP Porch, Open 810 0
FUS Upper Story, Finished 13,841 13,841
Total: 58,889 58,079

Photos

(Click on a photo to view it at full size)

Sketches

(Click on a sketch to view it at full size)

Related Information

This page contains much of the information used by the City of Cambridge to assess properties. The purpose of this information is to be used only for ad valorem taxation purposes and any other use is therefore not valid.

Page was last modified on 3/8/2021 6:22 PM
Contact Us

How can we help?

Please provide as much detail below as possible so City staff can respond to your inquiry:

As a governmental entity, the Massachusetts Public Records Law applies to records made or received by the City. Any information received through use of this site is subject to the same provisions as information provided on paper.

Read our complete privacy statement


Service Requests

Enter a service request via SeeClickFix for things like missed trash pickups, potholes, etc.