U.S. flag

An official website of the United States government

Official websites use .gov
A .gov website belongs to an official government organization in the United States.

Secure .gov websites use HTTPS
A lock ( ) or https:// means you’ve safely connected to the .gov website. Share sensitive information only on official, secure websites.

Photo of houses along Bigelow Street

Property Database

294-310 Massachusetts Ave

Property Information

Property Class HIGH-TECH
State Class Code 406
Zoning (Unofficial) CRDD
Map/Lot 69-148
Land Area (sq. ft) 50,447

Property Value

Year of Assessment2026
Tax DistrictC5
Residential ExemptionNo
Building Value$255,867,700
Land Value$32,211,400
Assessed Value$288,079,100
Sale Price$10
Book/Page62489/341
Sale DateAugust 20, 2013
Previous Assessed Value$326,985,100

Owner Information

Owner(s)MIT WEST 300 BLOCK MASS AVE
FEE OWNER LLC
C/O TAX DEPARTMENT
127 PUBLIC SQUARE, SUITE 2410
CLEVELAND, OH 44114

Building Information

Commercial Building Number 1, Section 1

Exterior
StyleLIFE SCI HI TECH
Occupancy HIGH-TECH
Number of Stories7
Exterior Wall Type METAL-GLASS
Roof Material RUBBER-MEMBRAN
Wall Height 12
Partititions EXCELLENT
Interior
Living Area (sq. ft.)263,132
Number of Units 0
Systems
Heat TypeHOT/CHLD-WTR
Heat Fuel Gas
Plumbing EXCELLENT
Condition & Grade
Year Built2014
Overall ConditionSuperior
Overall GradeSpecial
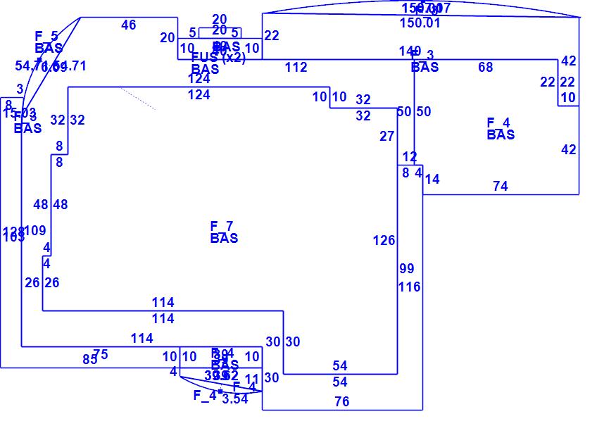
Subareas
Code Description Gross Area Living Area
BAS First Floor 40,003 40,003
F_3 Upper Finish 3 6,116 18,348
F_4 Upper Finish 4 Stry 5,493 21,972
F_5 Upper Finish 5 Stry 10,457 52,285
F_7 Upper Finish 7 Stry 18,532 129,724
FUS Upper Story, Finished 800 800
Total: 81,401 263,132

Photos

(Click on a photo to view it at full size)

Sketches

(Click on a sketch to view it at full size)

Related Information

This page contains much of the information used by the City of Cambridge to assess properties. The purpose of this information is to be used only for ad valorem taxation purposes and any other use is therefore not valid.

Page was last modified on 3/8/2021 6:22 PM
Contact Us

How can we help?

Please provide as much detail below as possible so City staff can respond to your inquiry:

As a governmental entity, the Massachusetts Public Records Law applies to records made or received by the City. Any information received through use of this site is subject to the same provisions as information provided on paper.

Read our complete privacy statement


Service Requests

Enter a service request via SeeClickFix for things like missed trash pickups, potholes, etc.